国知局:严厉打击非正常专利申请!推进实用新型制度改革,引入明显创造性审查
发布人:科研处  发布时间:2022-09-05   浏览次数:173

近日,国家知识产权局印发《推动知识产权高质量发展年度工作指引(2022)》的通知,并附18条“任务清单”;其中:


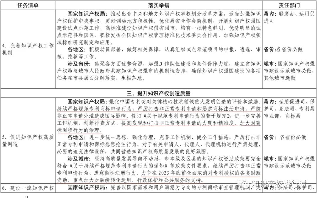
第5条促进知识产权高质量创造

国家知识产权局:强化中国专利奖对关键核心技术领域重大发明创造的评价和激励。持续严格规范专利商标申请行为,严厉打击非正常专利申请和恶意商标注册申请,严防非正常申请外溢造成国际影响。修订《关于规范专利申请行为的若干规定》,进一步完善工作机制,创新排查方式,提高发现和打击非正常专利申请的力度和精准度。加大对商标囤积行为的治理。


各地区:进一步统一思想、强化治理,完善工作机制、健全工作措施,严厉打击非 正常专利申请和商标恶意抢注行为,对于有关申请人、代理人、代理机构进行严肃处理, 必要的追究法律责任,共同营造知识产权高质量发展的良好氛围。


涉及城市:坚持高质量发展导向不动摇,市本级及区县的知识产权资助政策要完全符合《关于持续严格规范专利申请行为的通知》等政策文件要求,继续严厉打击非正常专利申请行为、恶意商标注册行为。力争在2023年底前全面取消对专利授权的各类财政资助,重点加大对后续转化运用、行政保护和公共服务的支持。


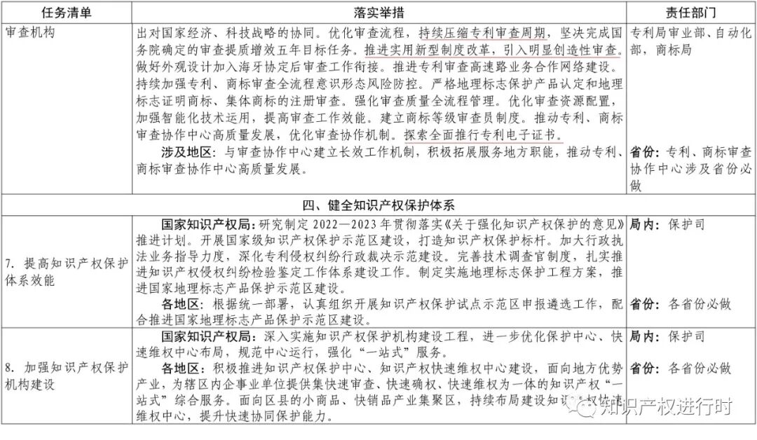
第6条建设一流知识产权审查机构

国家知识产权局:完善以国家需求和用户满意为导向的专利商标审查管理机制,突出对国家经济、科技战略的协同。优化审查流程,持续压缩专利审查周期,坚决完成国务院确定的审查提质增效五年目标任务。推进实用新型制度改革,引入明显创造性审查做好外观设计加入海牙协定后审查工作衔接。推进专利审查高速路业务合作网络建设。持续加强专利、商标审查全流程意识形态风险防控。严格地理标志保护产品认定和地理 标志证明商标、集体商标的注册审查。强化审查质量全流程管理。优化审查资源配置, 加强智能化技术运用,提高审查工作效能。建立商标等级审查员制度。推动专利、商标 审查协作中心高质量发展,优化审查协作机制。探索全面推行专利电子证书


涉及地区:与审查协作中心建立长效工作机制,积极拓展服务地方职能,推动专利、 商标审查协作中心高质量发展。


实用新型专利创造性的审查标准/规定
实用新型专利创造性的标准应当低于发明专利创造性的标准。
图片
图片
为贯彻落实《知识产权强国建设纲要(2021—2035年)》(以下简称《纲要》)和《“十四五”国家知识产权保护和运用规划》(以下简称《规划》),按照全国知识产权局局长会议部署,坚持政治引领、服务大局,坚持稳字当头、稳中求进,坚持落实为要、质量优先,进一步做好2022年知识产权工作,扎实推进知识产权事业高质量发展,特制订本指引。

一、总体要求

  (一)指导思想。坚持以习近平新时代中国特色社会主义思想为指导,全面贯彻党的十九大和十九届历次全会精神,全面落实中央经济工作会议精神,弘扬伟大建党精神,立足新发展阶段,完整、准确、全面贯彻新发展理念,构建新发展格局,坚持以推动高质量发展为主题,以实施《纲要》和《规划》为总抓手,全面提高知识产权的创造质量、运用效益、保护效果、管理能力和服务水平,更大力度加强知识产权保护国际合作,扎实推进知识产权事业高质量发展,为建设创新型国家和社会主义现代化强国提供坚实保障。

(二)基本原则。
  坚持落实为要,注重协调联动。对标《纲要》和《规划》部署,瞄准发展目标,完善知识产权工作推进机制,强化部门协同、上下联动、区域协作,以定量指标为牵引推动知识产权强国重点任务落实。

  加强统筹结合,注重系统集成。坚持稳字当头,一体化统筹推进《纲要》和《规划》实施,强化中长期目标和年度阶段性目标相结合,集成知识产权领域各类平台和项目载体,更加有力促进知识产权创造保护运用,更好实现知识产权重点领域稳中求进。

  遵循市场规律,注重质量优先。进入强国建设新阶段,坚持把高质量作为知识产权事业发展的生命线、主旋律和硬任务,充分发挥市场在资源配置中的决定性作用,完善以企业为主体、市场为导向的高质量创造机制,依靠市场内生动力推动知识产权事业高质量发展。

  深化改革创新,注重发展需求。聚焦知识产权领域难点痛点堵点问题,顺应产业变革、市场主体和人民群众的新要求新期盼,深入调查研究,完善激励创新的知识产权市场运行机制,更好满足创新发展需要。

(三)主要目标。
2022年底,知识产权强国建设工作机制进一步健全,局省市联动工作格局进一步巩固,知识产权创造质量持续提升、知识产权运用效益加速显现、知识产权服务水平明显增强,知识产权国际合作和竞争统筹推进,知识产权保护工作得到全面加强,进一步激发创新活力,为服务构建新发展格局提供有力支撑。

——知识产权创造。打赢审查提质增效攻坚战,全面完成《提升发明专利审查质量和审查效率专项实施方案(2019—2022年)》既定目标,发明专利审查周期压减至16.5个月,其中高价值专利审查周期压减至13.8个月;商标注册平均审查周期稳定在4个月

——知识产权保护。持续落实《关于强化知识产权保护的意见》。知识产权保护工作体系进一步健全,知识产权保护中心和快速维权中心建设布局进一步优化。健全知识产权行政、司法保护衔接机制。做好北京2022年冬奥会和冬残奥会知识产权保护工作。知识产权保护满意度保持较高水平,营造各类所有制企业竞相发展的良好环境,持续激发市场主体活力。

——知识产权运用。知识产权价值实现渠道进一步畅通,积极稳妥推进知识产权质押融资工作,坚持质量优先、普惠导向,惠及中小企业数量增长10%以上。有效专利产业化率稳步增长。全国专利密集型产业增加值占国内生产总值(GDP)比重稳步提升,对经济社会发展的贡献更为突出。

——知识产权服务。知识产权公共服务体系更加便民利民,专利、商标申请注册及相关事务办理便利化程度明显提升,知识产权保护信息平台项目取得实质性进展,技术与创新支持中心(TISC)和高校国家知识产权信息服务中心功能进一步拓展,促进创新成果更好惠及人民。知识产权服务业有序发展,服务机构专业化水平明显提升,培育一批国际化、市场化、专业化知识产权服务机构。

——知识产权管理。局省合作会商机制进一步优化,“一省一策”建设一批知识产权强省。鼓励省级知识产权局与城市人民政府建立知识产权强市共建机制,高标准建设知识产权强市。在重点发展地区率先打造一批特色鲜明、优势明显的知识产权强县和园区。

二、落实《纲要》和《规划》提出的目标任务,确立知识产权高质量发展指标体系

(一)发挥知识产权高质量发展指标指挥棒作用。坚持客观监测、科学评价,坚持激励与监管并重,强化与打击非正常专利申请的政策协同,严把高价值发明专利拥有量统计范围,严格排除非正常专利申请的申请人及代理机构相关专利,常态化开展非正常专利申请量统计扣除工作。加强高质量发展综合绩效评价相关专利指标评价与地方政绩考核的衔接工作。(战略规划司、运用促进司、审业部负责)不断优化中国营商环境评价指标体系中的知识产权相关指标。(公共服务司负责)

(二)抓好知识产权高质量发展指标体系实施。各地要强化预期性指标的导向性,分清市场和政府职责,充分发挥市场在资源配置中的决定性作用,依靠市场主体的自主行为实现知识产权量的合理增长和质的稳步提升,营造良好的制度环境和市场环境。在导向性指标的基础上,各地要进一步调整优化政策措施,深化指标实现产业基础、创新基础和人才基础。要提高考核指标的科学性,积极协调有关部门进一步完善与专利工作相关的考核指标体系,检查并剔除不符合实际的增长率评价指标,避免将专利申请数量作为部门工作考核的主要依据。(各地方知识产权局负责)

三、加强《纲要》和《规划》落实的衔接保障,完善知识产权高质量发展政策体系

(三)加强知识产权宏观政策研究。加强知识产权宏观管理和调查研究,多推出有利于稳增长、稳预期的知识产权政策措施和改革事项,要加强综合施策,把握好时度效,完善政策预研储备工作机制。围绕地理标志立法、数据产权保护等重大理论和实践课题,开展知识产权专题研究,提出相衔接相支撑的政策举措,更好为决策提供参考。(办公室负责)加快数据产权、人工智能产出物知识产权保护制度研究论证,适应新领域、新业态发展需要。完成《专利法实施细则》修改和《专利审查指南》适应性修改,落实专利法修改相关部署。加快商标法及其实施条例修改论证,推动解决恶意抢注、大量囤积等突出问题,平衡公共利益,强化使用义务。提出地理标志统一立法的基本框架和主要内容。(条法司负责)持续对《数字经济伙伴关系协定》(DEPA)知识产权问题开展研究。(条法司、国际合作司负责)

(四)健全知识产权保护政策。深化落实《关于强化知识产权保护的意见》,制定实施2022—2023年推进计划。加大对知识产权执法保护工作指导力度,加强对专利侵权纠纷行政裁决、商标违法行为办案指导。推进建设知识产权保护中心、知识产权快速维权中心,为辖区内企事业单位提供集快速审查、快速确权、快速维权为一体的知识产权“一站式”综合服务。大力培育调解组织和仲裁机构。强化知识产权维权援助线上服务平台建设。在条件成熟地区推进国家知识产权保护试点示范区建设。强化知识产权领域诚信体系建设。深化地理标志管理改革,推进国家地理标志产品保护示范区建设。加强特殊标志、官方标志和奥林匹克标志的保护,全方位做好北京2022年冬奥会和冬残奥会知识产权保护,做好上海第46届世界技能大赛、杭州第19届亚运会、成都第31届世界大学生夏季运动会等国际大型赛事相关特殊标志保护。(保护司负责)

(五)完善知识产权运用促进政策。扩大专利转化专项计划覆盖面,完善实施效果统计,做好绩效指标引导。打造知识产权运营服务体系升级版。完善专利权转让登记制度,修订发布专利实施许可合同备案办法。建立财政资助项目形成专利的声明制度。继续做好职务科技成果赋权改革,促进知识产权转化运用。积极稳妥推进知识产权质押融资工作,做到扩大规模与防范风险相统一。启动建设国家级专利导航服务基地。围绕国家重点产业、关键领域核心技术实施一批专利导航项目,完善知识产权支撑关键核心技术攻关工作体系。扎实落实中央企业、高校、科研组织知识产权高质量发展政策文件。深入开展地理标志助力乡村振兴行动。扩大开展国际创新管理标准体系与知识产权融合试点。(运用促进司负责)

(六)优化知识产权服务体系。加快知识产权保护信息平台建设。推进知识产权业务办理告知承诺制,开展承诺事项事中事后抽查。提高服务供给水平,推广应用知识产权公共服务事项清单。强化知识产权信息公共服务骨干节点建设,推动地市级综合性知识产权公共服务机构覆盖率进一步提升。扩展TISC、高校国家知识产权信息服务中心和国家知识产权信息公共服务网点功能。推广专利、商标电子证书应用。(公共服务司负责)深入推进代理行业“蓝天”专项整治行动,严厉打击违法违规代理行为,加强平台代理机构治理。实施知识产权代理信用评价管理,加强对经营异常和严重违法失信行为的监管,健全行业自律机制。出台促进知识产权服务业高质量发展的意见,深化知识产权服务业集聚区改革创新。建设国家知识产权服务出口基地。(运用促进司负责)

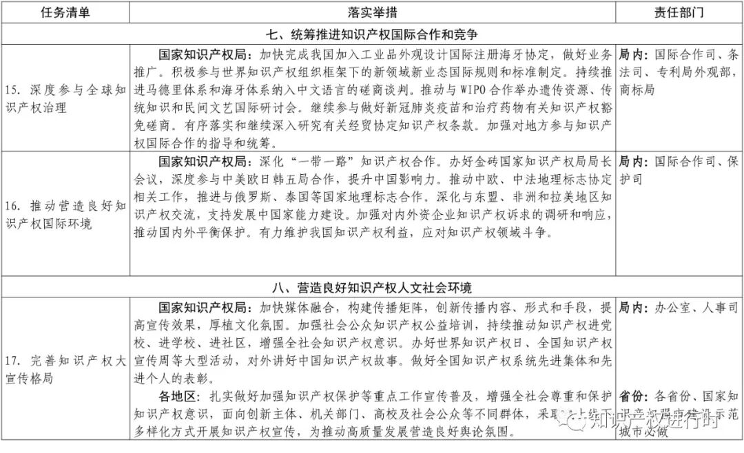
 (七)深化知识产权国际交流合作。深度参与全球知识产权治理,推动完善知识产权国际规则。加快完成加入工业品外观设计海牙协定工作,做好业务推广。继续参与做好新冠肺炎疫苗和治疗药物有关知识产权豁免谈判磋商。深化“一带一路”知识产权合作。巩固和深化小多边及双边合作关系。有序落实中美、《区域全面经济伙伴关系协定》(RCEP)知识产权相关内容,深入研究我国加入《全面与进步跨太平洋伙伴关系协定》(CPTPP)知识产权问题。持续推进中欧、中法地理标志协定有关工作。办好金砖国家知识产权局局长会议,深入参与中美欧日韩五局合作。继续巩固和拓展专利审查高速路(PPH)合作网络。健全知识产权对外转让审查制度。加强涉外知识产权风险防控体系建设,完善纠纷应对指导中心网络。(国际合作司、条法司、保护司、审业部、外观部负责)

(八)营造良好知识产权人文社会环境。加快构建知识产权大宣传格局,加快媒体融合,构建传播矩阵,创新内容、形式和手段,提高知识产权宣传效果。加强宣传动员,做好《纲要》和《规划》政策解读。结合世界知识产权日,组织办好全国知识产权宣传周等大型活动,加强海外舆情管理,对外讲好中国知识产权故事。(办公室负责)完善面向职业的知识产权人才培养、评价、成长的工作体系。大力发展国家知识产权高端智库,充分发挥专家咨询委员会作用,鼓励和支持地方知识产权智库建设。(人事司负责)

四、做好《纲要》和《规划》实施的动态监测,改进知识产权高质量发展统计体系

(九)加强知识产权申请质量监测。加强专利申请质量统计监测和反馈,完善专利申请质量评价指标体系,加强对地方授权率等结构性指标的监测评价和通报,巩固地方统计联系人机制,优化统计监测评价反馈工作闭环。(战略规划司负责)建立知识产权服务业质量监测机制,利用新技术手段精准发现违法违规行为线索,提升监管效能。(运用促进司负责)各地区要积极落实知识产权高质量发展指标体系监测和跟踪调查工作,及时针对国家知识产权局通报的专利申请质量相关数据进行原因分析,重要工作进展情况及时报送。(各地方知识产权局负责)

(十)完善指标统计监测工作机制。加强《纲要》和《规划》主要指标的统计监测和发布工作。做好每万人口高价值发明专利拥有量指标统计监测和年度计划衔接。加强战略性新兴产业、海外发明专利授权专项统计。巩固专利密集型产业增加值核算和发布机制。建立防范和惩治知识产权统计造假弄虚作假责任制。(战略规划司负责)各地区要做好本地指标质量分析,发现异常问题及时处置并上报。有条件的地区要主动作为,推动本地专利密集型产业增加值核算工作。(各地方知识产权局负责)

五、工作要求

  各省、自治区、直辖市、新疆生产建设兵团知识产权管理部门和国家知识产权局各有关部门要高度重视,加强组织领导,明确细化本地区、本部门推动知识产权高质量发展的重点方向和具体任务,出台相关配套细则和政策举措,抓好工作落实。各地方知识产权局和国家知识产权局有关部门要在2022年12月15日前将推动知识产权高质量发展成效以纸件和电子件形式报送我局知识产权运用促进司。

附件
2022年推动知识产权高质量发展任务清单
图片
图片
图片
图片
图片
图片
图片
图片